DMA vs. Google: How it Affects Your Business
User trust and privacy compliance – expect big, rapid changes in 2024. What steps does your business need to take to meet regulations but retain marketing insights?
If you don’t have time to go into details, here’s what you need to know urgently about the DMA and Google’s response with Consent Mode version 2:
- Digital Markets Act (DMA) is cracking down on ‘gatekeepers’ (e.g. Google, Meta etc.) in digital marketing across Europe.
- According to DMA, gatekeepers may not: “track end users outside of the gatekeepers’ core platform service for the purpose of targeted advertising, without effective consent having been granted”.
- Google’s response is Consent Mode v2, which adds more consent flags to marketing tags.
- All advertisers operating in Europe and using Google services will be affected by this change.
- Not updating to Consent Mode v2 risks significant disruption to conversion tracking, audience building and remarketing.
- The deadline to update to Consent Mode v2 is 6th March 2024.
And in the wider space of additional privacy updates to come in 2024:
- As part of Privacy Sandbox, Google is deprecating third-party cookies (3PC). This is being trialled on 1% of Chrome users now.
- By Q3 2024 (July/August), Chrome will stop supporting 3PC for all users.
- Google’s mitigation solution is Enhanced Conversions and an advanced implementation of Consent Mode v2.
If you’re settled with a coffee and ready to read, you’ll find the whole story below…
What is happening, why is it important?
Google is announcing two key privacy updates which will affect businesses that operate in European markets and use Google products (including Google Ads and GA4).
The most urgent update is Google’s response to the Digital Markets Act (DMA) which places stricter restrictions on the use of user data and gathering consent for those usages. The solution provided by Google is ‘consent mode v2’, a system for instructing Google tag behaviour based on your users’ consent choices.
Google Consent Mode version 2 is important to digital marketers in the EU as failing to implement the update by 6th March 2024 risks significantly impacting data collection and measurement for conversions, audiences and remarking.

What is the DMA?
The Digital Markets Act (DMA) places greater restrictions on ‘gatekeepers’ (platforms such as Google and Meta) to level the online playing field for digital marketers.
The DMA aligns with the General Data Protection Regulation (GDPR), emphasising the importance of explicit, informed, documented, and granular user consent. The DMA states that gatekeepers should not “track end users outside of the gatekeepers’ core platform service for the purpose of targeted advertising, without effective consent having been granted.”
To meet the requirements of the DMA’s restrictions, Google released an update to its already established ‘Consent Mode solution, placing a deadline for end users of the 6th March 2024 to install the new version 2.
What is Google Consent Mode?
Google consent mode was first launched in 2020 and is an established tool in Google’s privacy compliance and measurement suite. It instructs Google tags on how to behave depending on user consent choices.
It does not replace your consent management platform (CMP), which is responsible for gathering and storing use consent, rather it works harmoniously to automatically update Google tag behaviour based on the user consent choices recorded in the CMP.
If you use a tag management solution, such as Google Tag Manager, consent mode can be used to manage non-Google tag behaviour in the browser as well.
Consent mode can be implemented in one of two ways:
Basic
Blocks tags from firing when consent is not granted – no data is recorded or sent to Google.
Advanced
Send cookieless, anonymous pings to Google when consent is not granted. Alongside ‘observed’ data (from consenting users) the cookieless pings are used to train an algorithm to ‘model’ the non-consenting data. After a training period, you will see the blended result of observed and modelled data in your Google platforms.
If you use a Google partner CMP, you’ll likely be able to install the advanced implementation with a few clicks.
We recommend the advanced implementation for getting the most out of Consent Mode and minimising data loss whilst honouring user privacy.
What has changed?
Google Consent Mode now has two additional consent categories for staying compliant with the DMA:
- ad_user_data
- ad_personalization
Most CMPs will bundle these into the ‘advertising’ or ‘marketing’ consent category on there consent choice windows. These two new parameters relate specifically to Google advertising services.

What do I need to do?
All websites using Google services and marketing in Europe need to update to Google Consent Mode v2 by 6th March 2024 or risk a significant loss of data in conversion tracking, audience building and remarketing.
To mitigate data loss, do the following:
- Install a granular, GDPR-compliant consent manager that is compatible with Google’s Consent Mode.
- Update to Consent Mode v2, both in your CMP and any tag management provider
- Update your privacy policy accordingly where necessary.
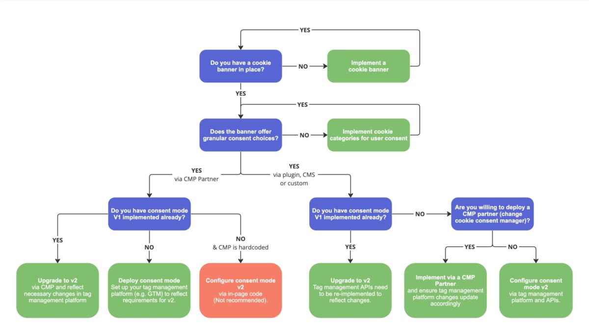
How do I update Google Consent Mode?
This will depend on your current consent ecosystem and how you have implemented these solutions so far.
If you’re already using a Google partner CMP, you’ll be able to quickly manage the update from within the platform.
If you’re using a custom solution, the journey will be more convoluted. It may be time to consider a managed consent provider to help you keep up-to-date as new requirements for compliance roll out over 2024.
Below is a flowchart to help you find the right configuration.

If you’re still unsure, reach Fountain’s measurement team. We can help benchmark how your consent ecosystem is currently configured, formulate a plan for compliance and help you implement it.
What happens if I don’t do anything?
This is a little less clear than we would like but the consensus amongst digital marketers is that the risk of significant data loss isn’t worth taking. In short, by 6th March 2024, if you’re advertising with Google products in Europe, you risk losing data relating to:
- Conversion tracking
- Audiences
- Remarketing
If you’re using Google Ads, your data will very likely be impacted negatively if you don’t update to Google Consent Mode version 2.
If you’re just using GA4, it gets murky. GA4 goals imported into Ads will be impacted, as they need the additional consent flags provided by Consent Mode v2.
Our stance is that:
- Even if your website isn’t affected now, better consent infrastructure is never a bad thing.
- Implementing Consent Mode v2 helps to future-proof measurement across Google products (and help keep other services compliant, if you’re using a tag management system like GTM).
- Users convert better with businesses and websites they trust and who take consent seriously.
- Privacy compliance is fast-moving, Google is investing in Consent Mode as a tool, so even if this precise update scenario isn’t urgent for your business, it very quickly will be as 2024 progresses.
So we strongly recommend reinforcing your consent compliance and updating to Consent Mode v2 as soon as possible to keep your marketing running ‘business as usual’.
Are there any other upcoming changes I should worry about?
User privacy and compliance is a fast-moving topic in digital marketing and we expect to see several updates over the course of 2024 and beyond.
The next milestone, after 6th March, is Q3 2024 (around July/August) when Google is announcing third-party cookie (3PC) deprecation in Chrome. In December 2023, Chrome held between 59-65% of the market share of browser usage (2nd place going to Safari, 20-27%). Google is already trialling 3PC blocking in 1% of users this month (Jan ’24), representing about 30 million users.

3PC deprecation is part of Google’s Privacy Sandbox and a commitment to moving away from cookie reliance. Firefox and Safari have been blocking 3PC since 2013 and 2017, respectively, so this isn’t a new challenge for digital marketers and using first-party (1PD) and offline conversion tracking is already a part of our measurement toolkit.
Google’s solution for Ads is ‘Enhanced Conversions’ (EC) for web, a system for conversion tracking, where hashed 1PD data is passed on to Ads for conversion modelling. EC represents high-quality observable data that will help to train AI models on your audience behaviour, but only when used in conjunction with Consent Mode.
In short, to future-proof your audience measurement and marketing data, start training these models as soon as possible; implement Consent Mode and Enhanced Conversions to collect solid data from consenting users.
Not sure where to start? Our measurement specialists can help.
Resources
Policies and announcements
- Google’s Privacy Sandbox (3PC deprecation) https://developers.google.com/privacy-sandbox/blog/cookie-countdown-2023oct
- Google’s EU user consent policy https://www.google.com/about/company/user-consent-policy/
- Help with the EU consent policy https://www.google.com/about/company/user-consent-policy-help/
- Google’s Privacy Sandbox (3PC deprecation) https://developers.google.com/privacy-sandbox/blog/cookie-countdown-2023oct
Tools
- Google Consent Mode https://developers.google.com/tag-platform/security/concepts/consent-mode
- Consent Manager Platform (CMP) Google partners https://cmppartnerprogram.withgoogle.com/#partners
- Google Enhanced Conversions https://support.google.com/google-ads/answer/9888656?hl=en-GB
Technical
- Google Consent Mode tech guide https://developers.google.com/tag-platform/security/guides/consent
- Consent Mode and conversion modelling in Google Ads https://support.google.com/google-ads/answer/10548233?sjid=10955769050411115896-EU
- Simo Ahava Consent Mode v2 tech guide https://www.simoahava.com/analytics/consent-mode-v2-google-tags
This article is enhanced by A.I. for structure, clarity and consistency. A human wrote it. Flowchart, also human.Thumbnail and whimsical padlock vs. pie chart wrestling match generated by DALL-E.



